德州广播电视大学2023年秋季开放教育招生简章

作者: 审核: 复核: 时间:2023-08-28 点击数:

 

 

 

 

 

 

开放教育简介


开放教育是经教育部批准,由国家开放大学组织实施、全国开放大学系统共同参与、面向成人的一种新型教育形式,具有入学手续简便、学习形式灵活、学费较低等鲜明特点。由国内外名校名师、专家学者及行业资深人士担任课程主讲教师和教材主编,师资力量雄厚,教育教学资源优质丰富,由全国开放大学系统实施教学组织与管理,毕业证书由教育部电子注册。

一、招生专业

(一)本科(专科起点,下同)专业15个

开放教育本科专业:金融学、法学、小学教育、汉语言文学、汉语言文学(师范方向)、计算机科学与技术、机械设计制造及其自动化、土木工程、水利水电工程、工商管理、会计学、行政管理、市场营销、学前教育、公共事业管理(卫生事业管理方向)。

(二)专科专业 38个(其中开放教育专业28个,“一村一名大学生”项目专业5个,“助力计划”项目专业5个)

1.开放教育专科专业法律事务、护理、药学、公共事务管理(学校及社会教育管理方向)、工商企业管理、大数据与会计、金融服务与管理、行政管理、学前教育、中文、应用英语(语言教学方向)、广告艺术设计、建设工程管理、建筑工程技术、道路与桥梁工程技术、工程造价、水利水电工程智能管理、汽车检测与维修技术、计算机网络技术(网络管理方向)、计算机网络技术(网页设计方向)、大数据技术、电子商务、现代物流管理、旅游管理、酒店管理与数字化运营、数控技术、机电一体化技术、市场营销。

2.“一村一名大学生”项目专科专业:园林技术、畜牧兽医、现代农业经济管理、行政管理(乡村管理方向)、工商企业管理(乡镇企业管理方向)。

3.“助力计划”项目专科专业:应用化工技术、机电一体化技术、电气自动化技术、汽车检测与维修技术、大数据技术。

各学习中心具体专业开设情况详见各学习中心招生海报或向当地学习中心咨询。

 

 

 


 

 

二、招生对象

按照国家开放大学规定,2023年秋季各专业报名学生年龄需年满17周岁(2006年9月30日(含)前出生),并按所报考层次分别满足下列条件:

(一)本科专业

招生对象为具有国民教育系列相同或相近专业高等专科(含专科)以上学历者。

(二)专科专业

1.招生对象为普通高中、职业高中、技工学校和中等专业学校毕业生或具有同等学力人员。

2.护理专业招生对象为中等专业学校毕业、持有护士执业资格证书的人员。

3.药学专业招生对象为医药卫生等相关行业从业人员。

 

 

 


 

 

三、收费标准

(一)学费及注册建档费

各专业均按学分收取学费。经山东省物价局备案,具体收费标准如下:

1.开放教育本科各专业收费总学分为73学分,收费标准为83元每学分(第一年学费3071元,第二年学费2988元),注册建档费100元每生;

2.开放教育专科各专业收费总学分为79学分,收费标准为70元每学分(第一年学费2800元,第二年学费2730元),注册建档费80元每生;

3.“一村一名大学生”项目专科各专业收费总学分为79学分,收费标准为60元每学分(第一年学费2400元,第二年学费2340元),注册建档费20元每生;

4.“助力计划”项目专科各专业收费总学分为79学分,收费标准为60元每学分(第一年学费2400元,第二年学费2340元),注册建档费50元每生。

(二)考试费

学习期间共计300元每生(如参加补考,每生每科次需补缴20元)。

(三)教材费

教材费按实际书价收取,预缴500元,毕业时多退少补。

上述费用除教材费由各学习中心代收外,学分费、注册建档费、考试费均通过山东开放大学在线缴费平台统一收取(在线缴费平台网址 http://jfsdtvu.jxjy.chaoxing.com),缴费数额以该平台为准。

注:请广大学员认真考虑,网上缴费之后概不退费。

 

 

 

 

 

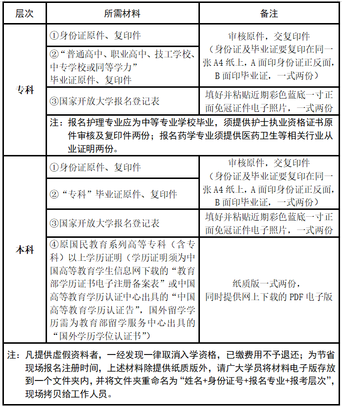
四、现场报名材料

 

 

 

 

五、现场报名流程

【查验证件】——【填写国家开放大学报名登记表(也可提前自行下载打印电子版填好)】——【在“国家开放大学统一身份认证平台”录入报名信息】——【打印报名信息表后本人核对签字确认】——【扫码采集新生照片】——【在线缴费(具体学费以山东开放大学开放教育在线缴费平台为准,届时如缴费系统不开放,缴费事宜则另行通知)】——【扫码加入新生微信群】

 

 

 


 

六、课程设置与考试

各专业人才培养方案由国家开放大学按照国家高等教育的培养目标和规格要求统一制定。其中主干必修课程由国家开放大学统一开设,执行统一教学大纲、统一教材、统一考试和统一评分标准;其他课程由山东开放大学组织教学、管理与考试。

 

 

 


 

七、奖助学金制度

学校每年开展奖助学金、优秀毕业生评选活动,奖优奖强、助贫助困。优秀学生可申请奖学金;身体残疾、生活困难或在校期间罹患重病、家庭遭遇重大变故的学生可以申请助学金;品学兼优,工作中积极进取、率先垂范的学生可以参加优秀毕业生评选。

 

 

 

 

 

 

八、毕业及颁证

学生学籍自注册入学起八年内有效,专科起点本科专业、专科专业最低修业年限均为两年半。实行学分制。学生在学籍有效期内取得规定的毕业所需学分、符合毕业条件,准予毕业并颁发国家开放大学毕业证书。毕业证书、学位证书均可在中国高等教育学生信息网(http://www.chsi.com.cn) 查询。本科学生符合条件的可按规定申请国家开放大学学位。

 

 

 

 

 

 

九、注意事项

球友会体育不与中介机构合作招生,报名人员请到德州广播电视大学设在当地的学习中心现场报名或通过“国家开放大学招生”微信公众号 (OUCZBZSB) 在线报名。请广大学生维护自身权益,谨防上当受骗。

 

 

 


 

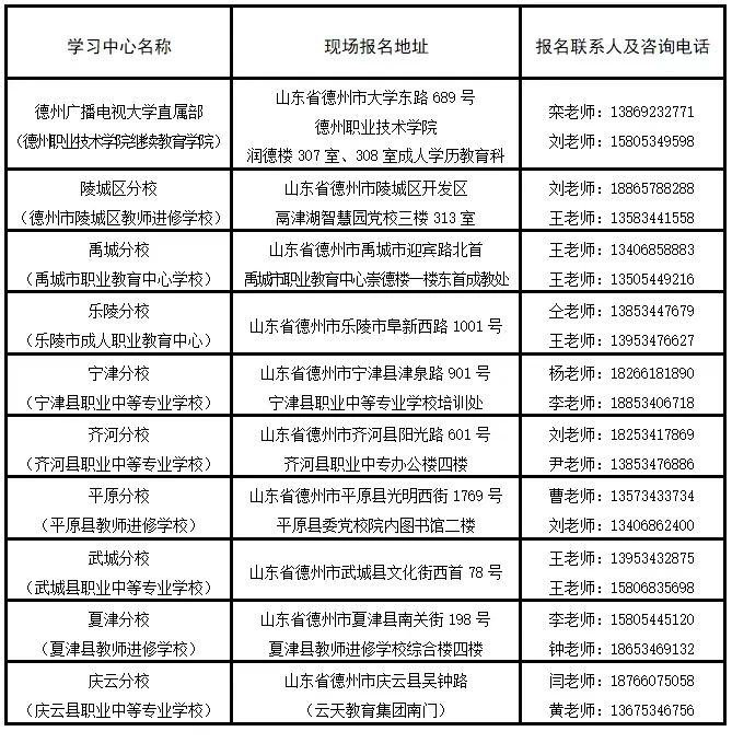
十、德州电大各学习中心

报名咨询信息


 

 

 

报名时间:即日起至2023年9月10日止(如有变化,另行通知)
凡符合入学条件者均可报名,额满为止,未尽事宜,以相关政策为准。

 

 

 

 

 

 

 

 

 

 

 

 

 

 

 

 

 

 

 

 

 

 

 

 

 

 

Copyright© 2025 qy球友会-qy体育球友会-qy球友会官网 版权所有    学院地址:德州市德城区大学东路689号   联系电话:0534-2557616

Baidu
sogou