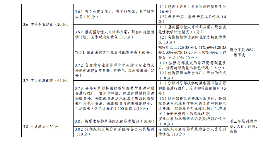
关于在国家开放大学分部办学评估三级指标中设置核心指标的通知

作者: 审核: 复核: 时间:2022-04-12 点击数:

 

 

 

 

 

 

 

 



Copyright© 2025 qy球友会-qy体育球友会-qy球友会官网 版权所有    学院地址:德州市德城区大学东路689号   联系电话:0534-2557616

Baidu
sogou